Schmiedel e.V. – eine Erfolgsgeschichte seit 1849
Der Schmiedel e.V. ist historischer Kern und Dach eines modernen diakonischen Dienstleistungsunternehmens in Rheinland-Pfalz.
In unseren Geschäftsfeldern:
- Evangelische Kinder-, Jugend- und Familienhilfe Schmiedel
- Evangelische Behindertenhilfe Schmiedel Julius-Reuß-Zentrum und
- Jugendliche & berufliche Bildung
erbringen wir vielfältige soziale und pädagogische Dienstleistungen auf höchstem Qualitätsniveau. Somit sind wir Partner eines Versorgungsnetzwerkes zur Förderung von Inklusion, Entwicklung, Bildung und Lebensqualität – mit verlässlichen, wirksamen Angeboten und Dienstleistungen, um Menschen im Sinne christlicher Nächstenliebe achtsam zu unterstützen und zu fördern.
Mit rund 230 Beschäftigten und 20 Ausbildungsplätzen sind wir ein attraktiver sozialer Arbeitgeber in der Region Rhein/Hunsrück.
Wir sind Mitglied im Diakonischen Werk Rheinland-Westfalen-Lippe e.V.
Schmiedel-Leitungsteam

von links: Rita Seeger (Vorständin), Christoph Schwickart (Kaufmännische Leitung), Jens Müller (Geschäftsbereichsleitung KJF), Martina Altmaier (Geschäftsbereichsleitung JRZ)
Wir beraten und entscheiden gemeinsam über alle wichtigen Themen der Gegenwart und Zukunft, um unsere Dienstleistungen für Kinder, Jugendliche, Familien und Menschen mit Beeinträchtigung verantwortungsvoll weiterzuentwickeln.

Vorständin
Rita Seeger
Telefon: 06761 – 838 100
[Zur Darstellung dieser E-Mail-Adresse aktivieren Sie bitte Javascript (Spamschutz)]

Kaufmännische Leitung
Christoph Schwickart
Telefon: 06761 – 838 110
[Zur Darstellung dieser E-Mail-Adresse aktivieren Sie bitte Javascript (Spamschutz)]

Geschäftsbereichsleitung
Jens Müller
Telefon: 06761 – 838 140
[Zur Darstellung dieser E-Mail-Adresse aktivieren Sie bitte Javascript (Spamschutz)]

Geschäftsbereichsleitung
Martina Altmaier
Telefon: 06762 – 40 25 411
[Zur Darstellung dieser E-Mail-Adresse aktivieren Sie bitte Javascript (Spamschutz)]

Vorstandsassistenz
Marion Liebenow
Telefon: 06761 – 838 101
[Zur Darstellung dieser E-Mail-Adresse aktivieren Sie bitte Javascript (Spamschutz)]
Verwaltungsrat

obere Reihe von links: Carsten Stumpenhorst, Rita Seeger (Vorständin), Tim Schwarzburg, Albrecht Bähr; untere Reihe von links: Edeltraud Lenz, Karina Krämer; fehlend: Markus Risch
Der Verwaltungsrat des Schmiedel e.V. bildet das Aufsichtsgremium des Vereins. Seine Mitglieder arbeiten ehrenamtlich. Sie berufen den Vorstand ein und beraten sowie kontrollieren die Geschäftstätigkeit.

Verwaltungsratsvorsitzender
Tim Schwarzburg
Rechtsanwalt

Stellvertr. Verwaltungsratsvorsitzende
Karina Krämer
Kauffrau

Albrecht Bähr
Geschäftsführung der Arbeitsgemeinschaft Diakonie in Rheinland-Pfalz (Sprecher)

Markus Risch
Superintendent des Kirchenkreises Simmern-Trarbach

Carsten Stumpenhorst
Geschäftsführer der Gemeinsamen Diakonischen Werke Rheinland-Süd gGmbH
Edeltraud Lenz
Diakoniepfarrerin
Satzung
Die Satzung der Schmiedel e.V. finden Sie hier:
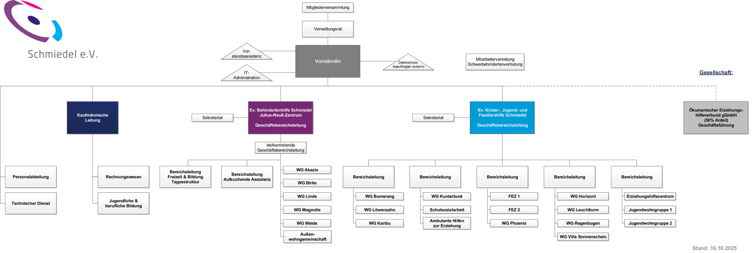
Organigramm
Leitbild
Das Leitbild des Schmiedel e.V. als PDF finden Sie hier.
Führungsgrundsätze
Die Führungsgrundsätze des Schmiedel e.V. als PDF finden Sie hier.
Geschichte
Wo wir herkommen – was uns bis heute leitet.

1849

1851

1857
Im heutigen Schmiedel e.V. sind der 1849 gegründete Verein sowie die Konfirmandenanstalt zusammengefasst.

1939 – 1959
In den Jahren bis 1959 wurden die Häuser zeitweise von Waisenhäusern gemietet, als französisches Kindererholungsheim und schließlich als Kinderheim für Erholungskinder aus den nahen Städten genutzt.

seit 1960

seit 1970

1998
Grundgedanke war die Eröffnung eines Wohnheims für Menschen mit Beeinträchtigungen. 1998 wurde das Julius-Reuß-Zentrum in Kastellaun eröffnet.

2007

2015

2025
Wie wir gefeiert haben, lesen Sie hier.
Gesellschaften
Ökumenische Jugendhilfestationen gGmbH
Der Schmiedel e.V. ist zu 50 % Gesellschafter der Ökumenischen Jugendhilfestationen gGmbH.
Die Erziehungshilfeoffensive der Landesregierung Rheinland-Pfalz hat seit 1997 den Aus- und Aufbau teilstationärer und ambulanter Hilfen im ländlichen Raum verstärkt Träger von Heimeinrichtungen des Verbundsystems, die Salesianer Don Boscos, der Verein der Schmiedeanstalten und die Kreuznacher Diakonie, gründeten für den Aufbau ambulanter und teilstationärer Erziehungshilfen in ländlichen Regionen 1996 die gemeinnützige Gesellschaft Ökumenischer Erziehungshilfeverbund.
Der Aufbau der Jugendhilfestationen wurde durch die beteiligten Landkreise und vor allem mit Mitteln der Landesregierung Rheinland-Pfalz erheblich gefördert.
Die Angebote sind flexibel und “maßgeschneidert”: Tagesgruppen, sozialpädagogische Familienhilfe, betreutes Wohnen, Familienberatung, Erziehungsberatung, 5-Tage-Gruppe und stationäre Gruppe sowie sozialpädagogische Pflegestellen. Unsere Philosophie beinhaltet eine konsequente Ressourcenorientierung und Qualitätsentwicklung, Ausbau von hohen fachlichen Standards, konzeptionelle Weiterentwicklung, transparente Kommunikation, verantwortungsbewusste Dienstleistungen, wertorientiertes Handeln sowie Fortbildung und Reflexion.
Seit 2016 sind der Schmiedel e.V. und der Caritasverband Westeifel die Träger des Ökumenischen Erziehungshilfeverbundes.
2017 wurde der Ökumenische Erziehungshilfeverbund gGmbH in die Ökumenische Jugendhilfestationen gGmbH umbenannt.
Kontakt:
Richard Ehl, Geschäftsführer
Telefon: 06561 – 9440426
info@juhst.de
www.juhst.de
Kirchweg 1
54634 Bitburg
Mitgliedschaften
Unsere gesamtgesellschaftliche Verantwortung leitet unser Handeln und wird durch ein gutes Netzwerk getragen. Die Mitgliedschaften des Schmiedel e.V. in der Übersicht.
1. Kirche
2. Diakonie
- Diakonie Deutschland
- Arbeitsgemeinschaft Diakonie in Rheinland-Pfalz
- Diakonie Rheinland-Westfalen-Lippe e.V.
- Verband diakonischer Dienstgeber in Deutschland e.V.
- Ökomenischer Runder Tisch im Landkreis Rhein-Hunsrück
3. Fachverbände
3.1 Schmiedel e.V.
- Regionalrat Wirtschaft Rhein-Hunsrück e.V.
- Ev. Fachverband für berufliche und soziale Integration in der Diakonie Rheinland-Westfalen-Lippe e.V.
3.2 Ev. Kinder-, Jugend- und Familienhilfe
- Ev. Erziehungsverband e.V.
- Ev. Fachverband für Erzieherische Hilfen Rheinland-Westfalen Lippe
- Arbeitskreis Diakonische Jugendhilfe Rheinland-Pfalz
- Bundesverband für Erziehungshilfe e.V.
- Internationale Gesellschaft für erzieherische Hilfen e.V.
- Jugendhilfeausschuss des Landkreises Rhein-Hunsrück
- Ökumenischer Erziehungshilfeverbund
3.3 Ev. Behindertenhilfe Julius-Reuß-Zentrum
- Arbeitsgemeinschaft Diakonische Behindertenhilfe und Psychiatrie in Rheinland-Pfalz
- Behindertenbeirat im Landkreis Rhein-Hunsrück
- Psychosoziale Arbeitsgemeinschaft Rhein-Hunsrück-Kreis (PSAG)
- Bundesverband evangelische Behindertenhilfe e.V. – der evangelische Fachverband für Teilhabe (BeB)








